
TP1-PROG-13 : Révision prog + algo 1M#
Objectifs pédagogiques#
Créer des petits programmes Python à partir d’algorigrammes en utilisant les constructions
boucles
whiletests conditionnels
ifvariables (types)
listes
Construire un algorigramme à partir d’un code Python donné
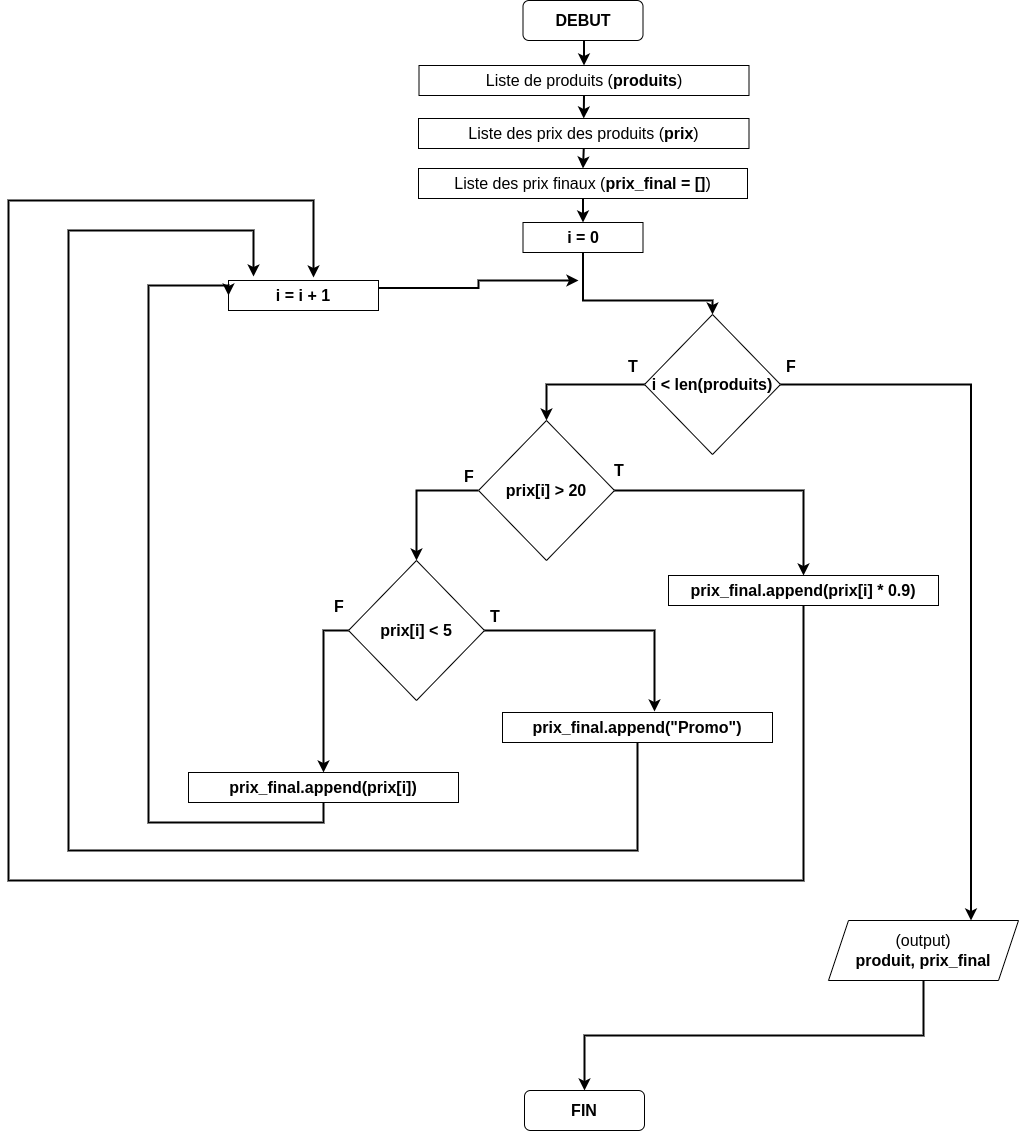
Exercice 1 : de l’algorigramme au code Python#
Lire et comprendre l’algorigramme
Coder l’algorigramme en Python
Répondre aux questions de l’enseignant

Testez votre programme avec la liste de prix suivante :
Produit |
Prix (CHF) |
Prix final à calculer (CHF) |
|---|---|---|
Lait |
2.00 |
Promo |
Pain |
1.50 |
Promo |
Viande |
25.00 |
22.50 |
Fruits |
8.00 |
8.00 |
Fromage |
22.00 |
19.80 |
Eau minérale |
3.00 |
Promo |
Exercice 2 : du code Python à l’algorigramme#
Lire et comprendre le code Python fourni
Dessiner l’algorigramme correspondant
Répondre aux questions de l’enseignant
nombres = [10, -5, 3, -1, 20, -8, 7, 0, -12, 15]
positifs = []
negatifs = []
neutres = []
i = 0
while i < len(nombres):
nombre = nombres[i]
if nombre > 0:
positifs.append(nombre)
elif nombre < 0 :
negatifs.append(nombre)
else :
neutres.append(nombre)
i = i + 1
print("Il y a", len(negatifs),"nombres négatifs")
print("Il y a", len(neutres),"zéros")
print("Il y a", len(positifs),"nombres positifs")
Il y a 4 nombres négatifs
Il y a 1 zéros
Il y a 5 nombres positifs
Exercice 3 (pour aller plus loin) : Problème à résoudre#
Construire un algorithme qui permet de calculer le bilan carbone d’un transport:
Entrées :
un moyen de transport (variable
moyen) à choisir dans une liste sous la forme d’une chaîne de caractères (["vélo","train","pieds","voiture","camion","avion","bus","cycle"]le nombre de kilomètres (variable
km) à parcourir
Sortie`: une liste des moyens de transports plus écologiques que celui choisi par l’utilisateur.
Est considéré comme moyen de transport écologique :
piedsoumarche(0 gramme de \(CO_{2}\) par kilomètrevélooucycle(0 gramme de \(CO_{2}\) par kilomètretrain(7 gramme de \(CO_{2}\) par kilomètre
Est considéré comme moyen de transport peu écologique :
bus(70 gramme de \(CO_{2}\) par kilomètre
Est considéré comme moyen de transport pas du tout écologique :
avion(140 gramme de \(CO_{2}\) par kilomètrevoiture(160 gramme de \(CO_{2}\) par kilomètrecamion(200 gramme de \(CO_{2}\) par kilomètre
Calculer le bilan carbone du transport choisi et le comparer avec tous les autres.
Consigne
Dessiner l’algorigramme correspondant
Ecrire un programme Python implémentant l’algorithme